一、產品特點
1.本系統采用瞭微處理器和專用控製算法,實現瞭智能控製,專為偏遠和缺電地區的用戶野外作業、傢庭照明、旅遊宿營等使用設計的小型直流供電系統。
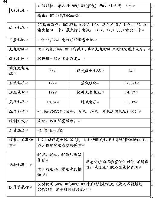
2.本系統電路采用高性能、高精度20位AD處理單片機作為主控,具有蓄電池過充、過放、過載以及獨特電子短路保護與防反接保護功能、超低功耗待機、USB輸出、照明輸出過載保護功能、充電、放電獨立等功能。
3.本系統為純直流輸出系統,DC12V輸出介面1個,車用點煙口1個,USB 5V輸出介面1個,AC 220V 300W輸出2個,適合多種用途需要。
二、功能特點
1.采用單片機作為主控,實現瞭蓄電池充、放電的智能控製,過充、過放保護功能,短路保護功能,當負載超載時,系統會自動關閉,8秒後自動啟動,有效的延長瞭蓄電池的使用壽命;蓄電池過放電壓回升控製功能,防止瞭蓄電池在低電壓狀態下出現照明閃爍的現象。
2.超低功耗待機功能:ON/OFF開關置於OFF狀態時,本產品進入低功耗狀態。
3.USB輸出:在給手機、MP3MP4、數位相機等數位產品充電時,最大輸出電流為1A,超過額定電流時,系統USB輸出將自動關閉。
4.照明輸出功能:照明輸出超過4A時,系統飽和,將自動保護,輸出將自動關閉。
5.充、放電獨立功能:充電、放電互不乾擾,實現瞭在充電時可以同時進行放電。
6.充、放電指示功能:隨時監測系統充、放電狀態。充電時,充電指示燈紅燈指示,充滿時綠燈常亮;放電時,工作指示燈綠燈常亮,低壓保護時,工作指示燈紅燈常亮。
7.電池電量顯示:當電量低於50%電量時,電量指示燈紅燈閃爍,提示電量低需充電;當電池電量放電到25%時,系統將自動斷電。
8.本產品有一個300W AC220V功能(使用此功能時,所用的用電器的啟動功率不能超過300W,否則會損壞逆變功能)
9.在本機進行太陽能充電或適配器充電時,請關掉ON/OFF OUTPUT開關,以提高工作效率。


2.操作說明
將太陽能電池板(20W/18V)或者AC充電適配器輸入(AC100V-240V)輸出(DC16V/2A)的直流輸出插頭連接到系統充電輸入端口,充電指示燈,紅燈閃爍,表示充電狀態連接正常,當指示燈常亮綠燈,表示蓄電池已充滿。
3.手機和數位產品充電操作
將手機或數位產品的充電USB線接入到系統箱上的USB介面中,手機或數位產品進入充電狀態,USB介面輸出電壓為DC5V,最大輸出電壓為1A,當充電電流超過1A時,USB輸出將自動關閉。
1. Product size: 520*395*265mm/1pcs
2. N.W: 17kg
3. Meas:568*500*380mm/1pcs
4. G.W: 20KG
六,註意事項
1.蓄電箱註意防水防潮,必須放在乾燥通風處。
2.請勿拆裝或解剖本產品部件,避免產品損壞。
3.使用本系統時,請勿靠近火源或在高溫條件下使用。
4.第一次使用本系統前,請將蓄電池充滿後方可使用。
5.請勿將本系統投入水中。
6.太陽能板有效時間是上午10點至下午3點,使用時太陽能板必須平麵對準太陽方向,雲霧對太陽能板發電有一定影響,但其可以適應日曬雨淋,多曬太陽多發電,可以長期固定在室外,並正麵對準太陽。
7.太陽能板是鋼化玻璃製品,禁止用石礦和金屬堅硬物敲打,可以抗拒直徑1CM以內的冰雹。
8.雨天或陰雨季節請節約用電,不使用時關閉總開關。
9.電視機、顯示器、電動機等在啟動時電量達到峰值,盡管轉換器可以隨標稱功率2倍的峰值功率, 但有些功率符合要求的電器的峰值功率可能會超過轉換器的峰值輸出功率,引發過載保護,轉換器被 關斷,同時帶動多個電器,可能發生這種情況,這時先開啟峰值最高的電器.
11.在使用過程中、電瓶電壓下降,當轉換器DC輸入端的電壓降到10.4-11.0V時,報警器發出峰鳴聲,此時電腦或其它敏感電器應及時關閉,若忽視報警聲,轉換器將在電壓降到9.7-10.3時,自動關斷,這樣可以避免電瓶被過量放電.電源保護關斷後,紅色指示燈亮起.
12.應及時啟動車輛.給電瓶充電,防止電量衰竭.影響汽車啟動和電瓶壽命






批發市場僅提供代購諮詢服務,商品內容為廠商自行維護,若有發現不實、不合適或不正確內容,再請告知我們,查實即會請廠商修改或立即下架,謝謝。


