商品代碼:4882760

  • 廠傢直供 藍仕威克心肺復蘇機 操作簡單 全自動復蘇機 MCPR
    商品代碼: 4882760
    (可點擊以下立即詢價直接線上諮詢,或來電提供此商品代碼諮詢)
    即日起提供日本樂天代購服務-詳見 Rakuten-suki日本樂天代購,謝謝。
    商品詳細說明

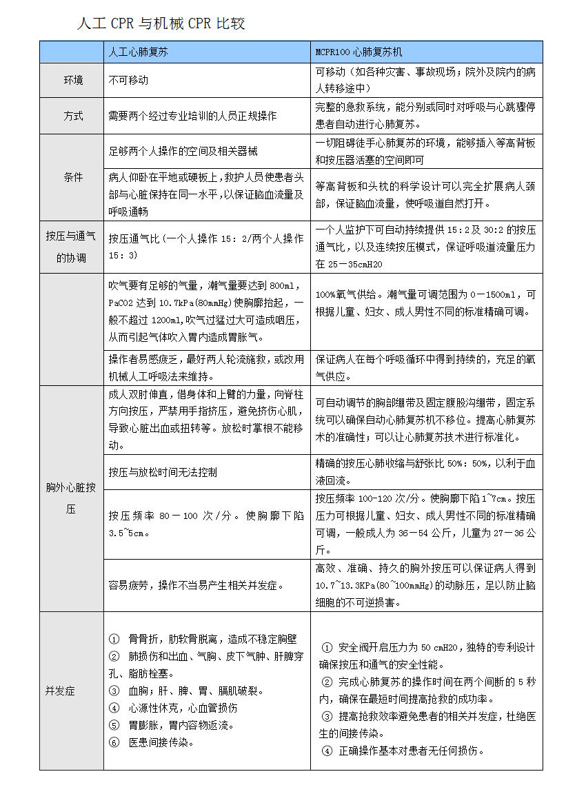
    MCPR-100

    全自動心肺復蘇機


    MCPR


    lswk產品介紹

    優勢點

    證書

    公司簡介

    生產圖

    聯系方式



    新手教學
    廠傢直供 藍仕威克心肺復蘇機 操作簡單 全自動復蘇機 MCPR_醫護輔助設備_醫療設備_醫藥、保養_貨源_批發一路發
    批發市場僅提供代購諮詢服務,商品內容為廠商自行維護,若有發現不實、不合適或不正確內容,再請告知我們,查實即會請廠商修改或立即下架,謝謝。
    相關商品
    line 線上客服  ID@tsq1489i
    線上客服