| 類別 | 早教/幼教故事機 | 功能 | 音樂/發聲,閃光,聲光投影,電動 | 材質 | ABS |
| 內存容量 | 1G以內 | 規格 | 230146X66.6mm | 品牌 | 其它 |
| 供電方式 | 普通乾電池 | 包裝方式 | 彩盒 | 能力培養 | 情感,視覺,爬行,感官,手眼協調,互動玩具,聽覺,親子交流 |
| 貨號 | HLZ005 | 適用年齡 | 嬰幼(0-2歲),兒童(3-6歲) | 顏色 | other |















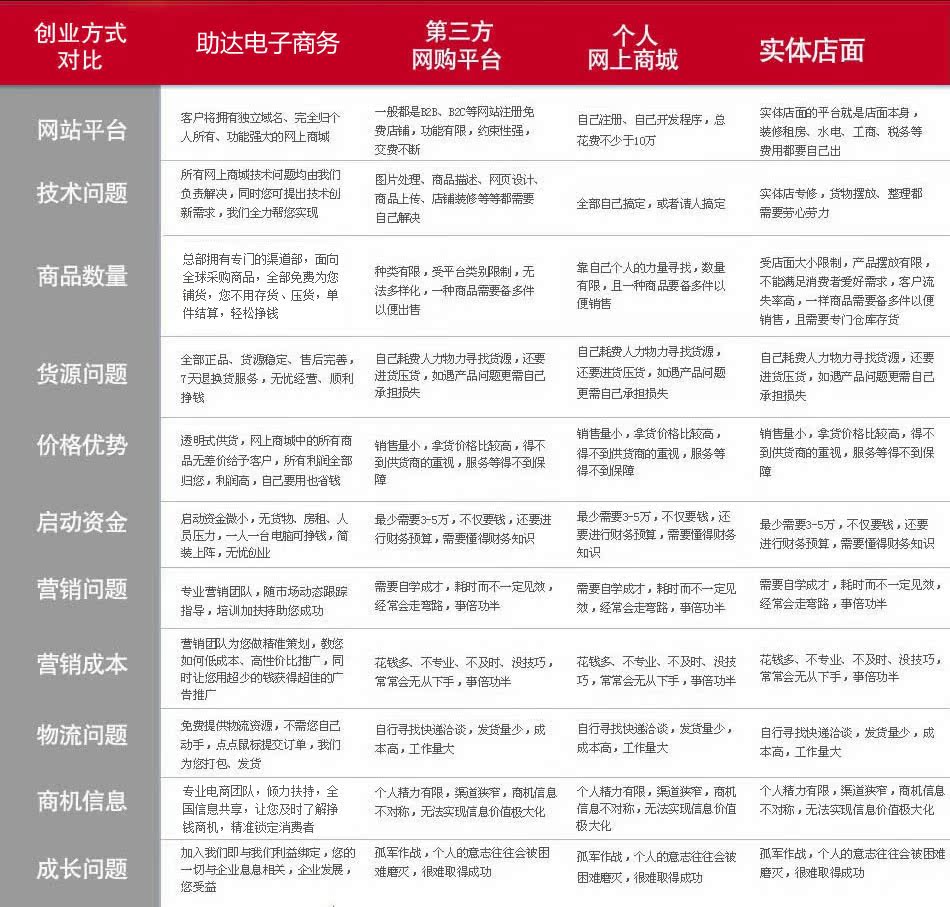
加盟公司後,可以給你提供的服務包括:
1.包開店:加盟之後呢,公司會給你安排一位專業的培訓老師教你的 從基本的建店開始 教你店鋪的基礎知識、裝修技巧、上貨技巧、推廣技巧、評信技巧、售後技巧等全程經營指導的
2.包教會:公司給你分配專業的指導老師,教會你開店的專業知識和技巧,全程指導,直到你獨立操作為止。(包教會、學不會都可以隨時咨詢指導老師)
3.包貨源:提供廠傢直銷優質母嬰貨源 ,全部銷售,或任選銷售
咱們這邊提供的母嬰貨源非常多, 合作之後你可以任意選擇經營,可以經營一種,也可以經營多種,或者搭配著賣,都可以
4.包發貨:所有貨源全部公司發貨,你不用進貨,省去進貨的資-金投入,避免壓貨風-險
買傢購買你的寶貝,你及時下單,公司直接髮貨給買傢,不用你自己再跑市場進貨、打包、快遞、發貨。也不用自己花錢找模特拍照、製作照片,省時省力。
就是把買傢的訂單信息通過這發給我們 就能聯系廠傢給你們發貨的
5.包售後:售後問題公司幫助你解決
公司負責所有產品的售後服務,有任何質量問題全部公司負責,保障無理由退換貨。
6.利潤:產品都是廠傢直接給你的進貨價,售價你自己定,中間的差價都是你自己的
公司優勢:
公司支持直接進貨,沒有庫存風險等,支持實體創業,網-上開店創業,微-店經營等等,產品都有公司製作好的數據包、圖片包直接下載、上傳到店鋪就可以瞭,輕松經營
適合人群:
全程技術指導 包教包會學生,傢庭主婦,白領,藍領工人,創業者等均可 .即可全職就業, 也可業餘時間經營 !
一次問詢換來一次機會!支持網上開店和各種代理模式
新手教學
批發市場僅提供代購諮詢服務,商品內容為廠商自行維護,若有發現不實、不合適或不正確內容,再請告知我們,查實即會請廠商修改或立即下架,謝謝。


