西服定製-上海西服定製 上海上海西裝定製定做 定製上海上海西裝定製 廠傢021-61530589滬上知名上海西裝定製生產廠傢,提供上海西裝定製,上海上海西裝定製,企業上海西裝定製...
專業量身定製男女團購大量西裝
服務全國單位企業 工廠 學校等事業單位.團隊的服務。做工精細品質保證,價格優惠,職業氣質可見喔。

![1AA52$37B3N]IRU$)7BW98L](https://cbu01.alicdn.com/img/ibank/2014/479/616/1264616974_226757802.jpg)
![OZPZP0VQ0]KJ`}X{]NKUI@J](https://cbu01.alicdn.com/img/ibank/2014/563/146/1264641365_226757802.jpg)




















![L`K8`X60E]KW9~G~H@C~(FR](https://cbu01.alicdn.com/img/ibank/2014/105/075/1265570501_226757802.jpg)












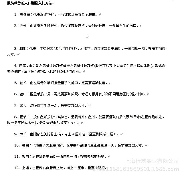
新手教學
批發市場僅提供代購諮詢服務,商品內容為廠商自行維護,若有發現不實、不合適或不正確內容,再請告知我們,查實即會請廠商修改或立即下架,謝謝。
諮詢直撥專線:香港 8175-8056 大陸 0592-5638-176 台灣代購需求可諮詢 台灣批發市場 Email:[email protected]
全部目錄

![1AA52$37B3N]IRU$)7BW98L](https://cbu01.alicdn.com/img/ibank/2014/479/616/1264616974_226757802.jpg)
![OZPZP0VQ0]KJ`}X{]NKUI@J](https://cbu01.alicdn.com/img/ibank/2014/563/146/1264641365_226757802.jpg)




















![L`K8`X60E]KW9~G~H@C~(FR](https://cbu01.alicdn.com/img/ibank/2014/105/075/1265570501_226757802.jpg)














