| |||||||||||||||||||||||||||||||||||||||||||||||||
廠傢直銷秒殺價正在進行中有意者聯系在線客服 或電議18006892262 QQ:3242581995瞭解更多款款
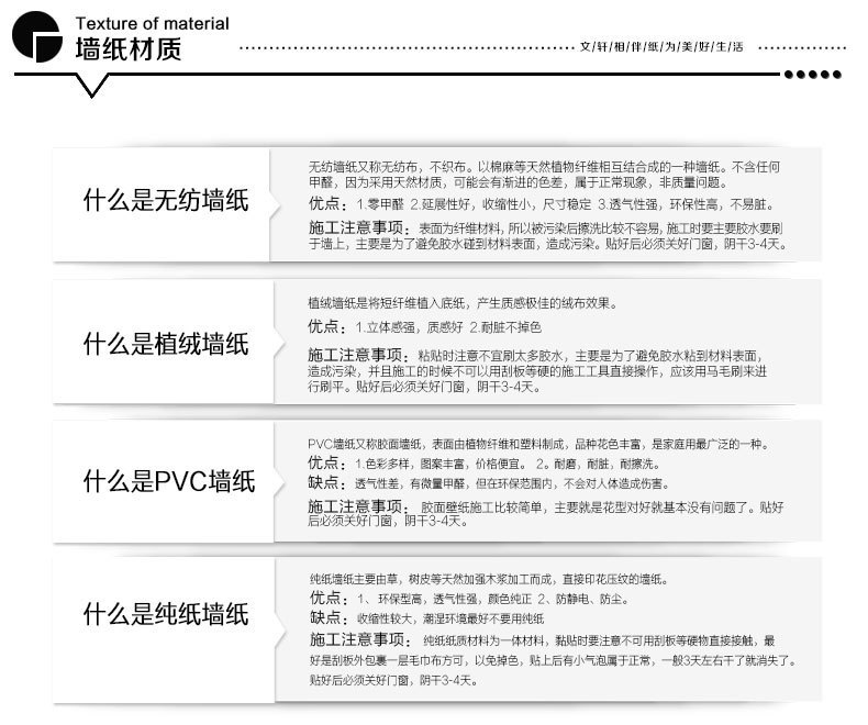
墻紙裝貼的步驟
裝貼墻紙也有一個流程,一般包括五個步驟,
1、首先是清掃基層,填補縫隙,石膏板麵接縫處需貼接縫帶、補膩子;
2、刮膩子磨平,在基層處理時,必須清理乾凈、平整、光滑;
3、塗刷防潮劑,防潮塗料應塗刷均勻,不宜太厚;
4、裁紙、塗膠,可用鉛垂線在墻麵上標明壁紙的幅麵寬度;
5、上墻裱糊、拼縫、搭接,將壁紙貼在墻麵上,邊緣對齊,用橡膠滾將墻麵搟平,趕壓膠粘劑氣泡;修整,用壁紙刀將天花、墻裙和窗戶等處多餘的壁紙裁掉,並擦凈膠水。
一卷壁紙長度為10米,寬度為53厘米!也就是一卷壁紙為5.3平方!因貼壁紙有拼花損耗!固計算平方時,一卷隻計4.5平方為準!(舉例:墻麵高度為2.7米,一卷壁紙為10米長,2.7*3=8.1米,餘1.9米為拼花損耗)













新手教學
批發市場僅提供代購諮詢服務,商品內容為廠商自行維護,若有發現不實、不合適或不正確內容,再請告知我們,查實即會請廠商修改或立即下架,謝謝。












